Company: Macys’ Inc

The Brief

Fame & Partners is a tech e-commerce startup known to give Users a custom-fitted dress/gowns with the click of a button from the leisure of their homes. Due to the high volume of Users requesting an in-person experience so the User can feel the dress garment or cuts, Fame & Partners wanted to test having their products in a in-store experience. Having picked the flagship Macy’s store in Manhattan, NYC, they collaborated with the Macy’s Product team to create an unique immersive pop-up experience . Within 8 weeks, our team was to provide a product that entailed a full in-store experience with an IOS "concierge" that would provide a full shopping experience for the customer without a sales associate at selected stores. 

The Task

Objective

To create the same “custom-taylored” Fame & Partners dress order in a seamless way, but in-store, without the help of any Sales Associate

Project Type

Feature

Timeline

8 Weeks

Platform

IOS App

User Testing

3 Sessions (w/ 10 Participants Each)

Impact

$400k in Sales within 1 Month

Year

2017

Company Type

Corporation (Fortune 500)

The Space

A pop-up installation was built in the main Women’s dresses floor, where high volume of Users would notice and take a peak. Within the pop-up, there were mannequins, dresses, stands for the immersive experience and purposely no Sales Associates

Competitive Analysis

The Research & Game Plan

  • Very innovative tech startup dedicated for customizable (tailored; ie: adjust top, sleevs, hip, waist, etc.) but experience is all online.

  • There are ZERO competitors in the Women Dresses’ field; but in suits, it would be Suit Supply or other online full-tailoring & purchase platforms.

  • Users want an in-store experience to see fabrics, cuts, etc., but keeping current experience

  • Fame & Partners wants to test an online + in-store experience (at Macy‘s Herald Square) keeping it digitally (full experience from browse to checkout) without the help of a sales associate.

  • We’ll build an IOS (iPad) platform that welcomes, suggests, and processes the entire shopping experience for the User with ease.

  • 8 Weeks; Agile (UI/UX, Dev, PDM, Fame & Partners team)

The Persona

After many rounds of research & focus groups, we found 3 main personas: A younger browser (Elle), a working women in her 30’s, and an older women 50-70. Due to the tight deadline (8 weeks) and the upcoming Prom season coming up, we decided to go with Elle, the younger persona

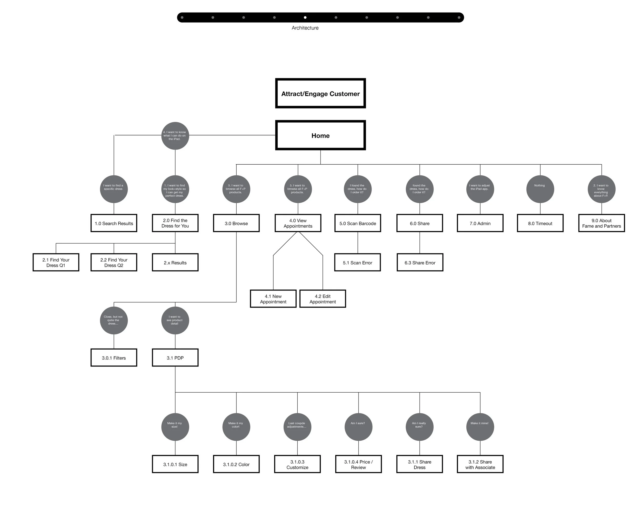
Architecture / Wires & Flow

Next
Next

E-Commerce Reinvent